5 Tjenester og priser
5.1 Innledning
Jf. jernbaneforskriften kapittel 4 og 6.
I denne delen beskrives hvilke tjenester Bane NOR tilbyr sine kunder, og til hvilke priser. Kapittelet er strukturert på samme måte som oversikten over tjenester i jernbaneforskriften, kapittel 4, med unntak av tjenester i serviceanlegg som omtales i Network Statement, del 7. Tjenestene er inndelt i følgende kategorier:
- Den minste pakken med tjenester
- Tilgang til serviceanlegg og tjenester i disse
- Tilleggstjenester
- Ekstratjenester
Jernbaneforetakenes bruk av tjenestene er regulert av Bane NORs til enhver tid gjeldende standardvilkår. Disse standardvilkårene kommer frem av AST, vedlegg 1, Standardvilkår.
I tillegg til disse tjenestene leverer Bane NOR en rekke andre tjenester til jernbaneforetakene. Mer informasjon om dette er gitt i kapittel 5.5.6, men informasjonen utgjør ikke en rettslig bindende forpliktelse for Bane NOR. Bane NOR bestemmer hvilke av disse andre tjenestene som til enhver tid skal tilbys. For at et jernbaneforetakene skal ha rett til å bruke slike andre tjenester, må det følge av en særskilt avtale mellom Bane NOR og jernbaneforetakene.
Bane NOR er i gang med å revidere deler av avgiftsordningen, blant annet avgifter basert på direkte kostnader, som etter planen skal innføres med virkning fra 2024.
Høringsvedleggene om grunnpris, påslag, revidert ytelsesordning ytelsesordningOrdning som skal bidra til bedret ytelse fra infrastrukturforvalter og jernbaneforetak, jf. jernbaneforskriften § 6-6 og Avtale om sportilgang og bruk av tjenester (AST) punkt 12. og Oslo Economics' rapport kan lastes ned fra vedleggssiden til Network Statement 2025.
5.2 Prisprinsipper
Jf. jernbaneforskriften kapittel 6 og forskrift 7. august 2021 nr. 2361 om gjennomføring av forordning (EU) 2015/909 om metode og nærmere regler for beregning av kostnader som oppstår som en direkte følge av den enkelte tjenesten (forskrift om gjennomføring av forordning (EU) 2015/909).
5.2.1 Innledning
Bane NOR priser sine tjenester med grunnlag i jernbaneforskriften kapittel 6 og forskrift om gjennomføring av forordning (EU) 2015/909.
5.2.2 Den minste pakken med tjenester
Bane NOR priser den minste pakken med tjenester med grunnlag i:
a. avgifter basert på direkte kostnader, jf. jernbaneforskriften 6-2 (1) og forskrift om gjennomføring av forordning (EU) 2015/909
b. påslag på infrastrukturavgifter, jf. jernbaneforskriften § 6-3
c. rabatter, jf. jernbaneforskriften § 6-4.
Bane NOR fastsetter med hjemmel i jernbaneforskriften § 6-1 (1) alle ovenstående priselementer.
Tilgang fra og til Bane NORs hovedspor, og til og fra serviceanlegg, er marginalkostnadspriset på samme måte som den minste pakken med tjenester. Dette gjelder uavhengig av hvem som driver serviceanlegget.
I tillegg har Bane NOR følgende ordninger som knytter seg til den minste pakken med tjenester:
a. ytelsesordning
ytelsesordningOrdning som skal bidra til bedret ytelse fra infrastrukturforvalter og jernbaneforetak, jf. jernbaneforskriften § 6-6 og Avtale om sportilgang og bruk av tjenester (AST) punkt 12. etter jernbaneforskriften § 6-6
b. reservasjonsavgifter etter jernbaneforskriften § 6-7.
5.2.3 Tilgang til tjenester i serviceanlegg og tjenester i disse
Tilgang til tjenester i serviceanlegg og tjenester i disse er priset med grunnlag i jernbaneforskriften § 6-9 (3). Se del 7 Serviceanlegg for mer informasjon.
5.2.4 Tilleggstjenester og ekstratjenester
Tilleggstjenester og ekstratjenester er priset med grunnlag i jernbaneforskriften § 6-9 (4), jf. kapittel 5.4 og 5.5.
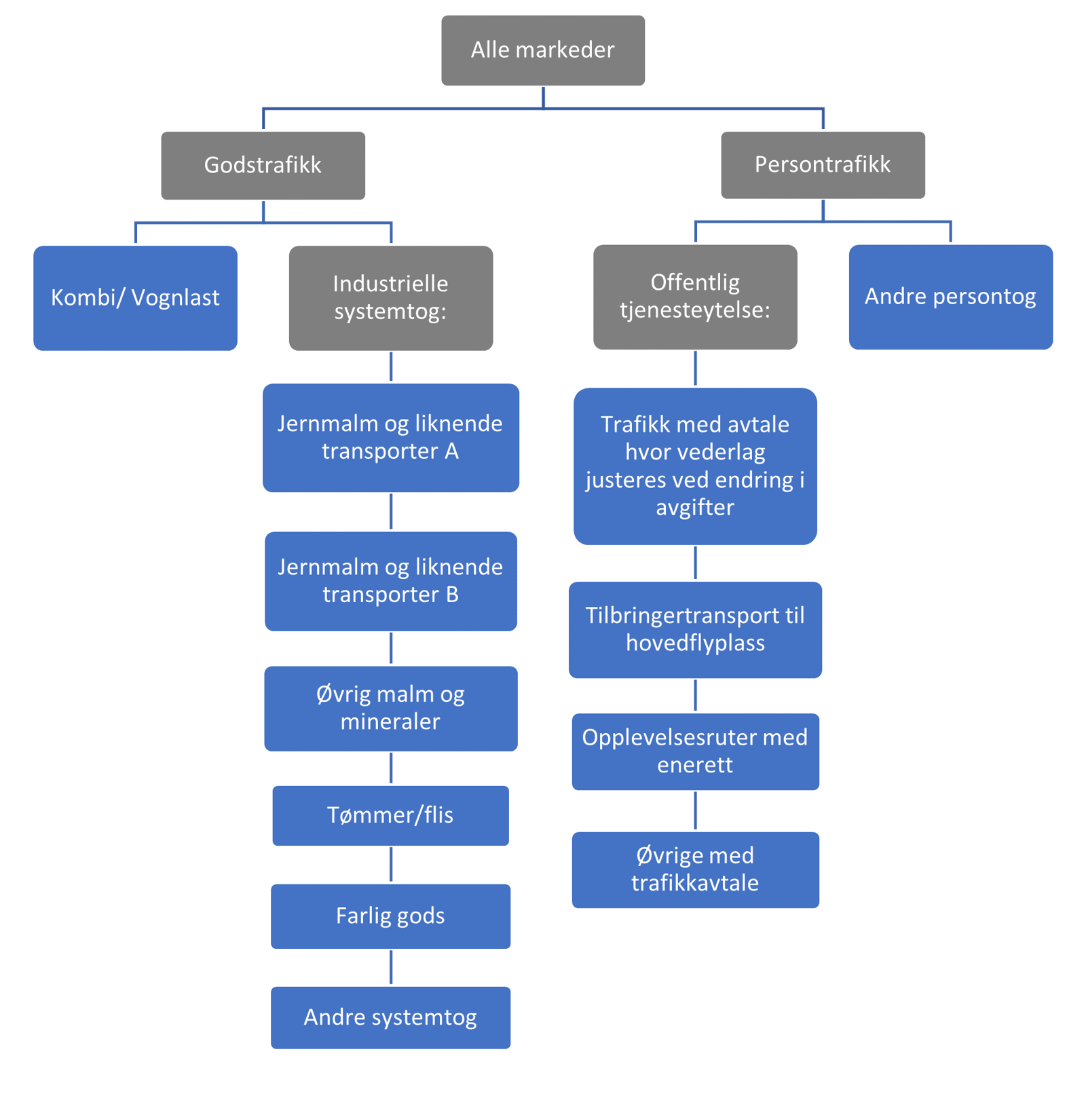
5.2.5 Liste over markedssegmenter
En liste over markedssegmenter skal fremgå av netterklæringen og revideres minst hvert femte år, i henhold til jernbaneforskriften § 6-3 (4). Inndelingen i markedssegmenter er vist i figuren og listene under.

Markedssegmenter innen godstrafikk:
- Kombi- og vognlasttog
- Jernmalm og liknende transporter A
- Jernmalm og liknende transporter B
- Øvrig malm og mineraler
- Tømmer/flis
- Farlig gods
- Andre systemtog
Markedssegmenter innen persontrafikk:
- Trafikk med avtale hvor vederlag justeres ved endring i avgifter
- Tilbringertransport til hovedflyplass
- Opplevelsesruter med enerett
- Øvrige persontog med trafikkavtale
- Andre persontog
Her følger en beskrivelse av hvordan inndelingen i segmenter er foretatt og hvordan det avgjøres hvilket segment en transport tilhører.
Inndelingen i markedssegmenter skal oppfylle kravene som følger av EU-direktiv 2012/34 og Jernbaneforskriften. Særlig forskriftens § 6–3 (3) er relevant her, der heter det at:
«Før påslag på infrastrukturavgifter fastsettes, skal infrastrukturforvalter analysere hvilke markedssegmenter de er relevante for. Denne analysen må minst omfatte godstransport, persontransport som er omfattet av en offentlig tjenesteytelse og annen persontransport, men markedssegmentene kan deles opp ytterligere ut fra hvilke varer eller passasjerer som transporteres.»
Fortalen til EU-direktiv 2012/34 åpner dessuten for å ta hensyn til om det er betydelige forskjeller i kostnadsstruktur, markedspriser og kvalitet. For å ivareta regelverkets krav til ikke-diskriminering og ivaretakelse av jernbanesegmentenes konkurranseevne, mener Bane NOR det er relevant også å ta med i betraktningen om det er betydelige forskjeller i hvordan transportene vil kunne håndtere og tilpasse seg påslag. Det vil si at det bør være sammenlignbare nivåer på priselastisitet innen et segment. Forhold som typer av varer og passasjerer, kostnadsstruktur, markedspriser og kvalitet har nær sammenheng med priselastisiteten. En markedssegmentering basert på de nevnte forholdene vil derfor også i stor grad gruppere transporter med sammenlignbar priselastisitet.
Oppsummert inndeler Bane NOR markedssegmenter etter følgende kriterier: Det skal skilles mellom godstransport, persontransport som er omfattet av en offentlig tjenesteytelses og annen persontransport. Bane NOR foretar en ytterligere inndeling basert på hvilke typer varer eller passasjerer som transporteres. Sammenlignbare transporter grupperes sammen dersom det ikke er betydelige forskjeller i kostnadsstruktur, markedspriser og kvalitet, og dersom det ikke er betydelige forskjeller i priselastisitet (hvordan etterspørselen etter jernbanetransporten vil reagere på en endring i transportpris.) Etter at inndeling etter disse prinsippene er gjennomført, anses det ikke som hensiktsmessig med en ytterligere inndeling. Det ville ikke ha noen praktisk betydning, og det kunne medføre at avgiftssystemet ble unødvendig komplekst og ressurskrevende for alle parter å følge opp.
De tre hovedkategoriene det skal skilles mellom etter regelverket, vil med dagens trafikk på det norske jernbanenettet jernbanenettetDet jernbanenettet Bane NOR forvalter, som er hele det norske jernbanenettet. ha følgende innhold:
- Godstransport: Alle typer av godstransport.
- Persontransport som er omfattet av en offentlig tjenesteytelse: Det er ulike typer av trafikkavtaler mellom persontogselskaper og staten (Jernbanedirektoratet). Felles for avtalene er at det stilles krav til antall togavganger i en tidsperiode. Det kan være forskjeller med hensyn til om avtalen kun gir operatøren visse rettigheter eller om det også er offentlig kjøp med vederlag til operatøren. Bane NOR tolker det slik at all persontogtrafikk som kjører på avtaler hvor staten stiller krav til antall avganger, mot visse rettigheter for operatøren, hører til under persontransport som er omfattet av en offentlig tjenesteytelse.
- Annen persontransport: Persontog uten trafikkavtale av den typen som nevnt i forrige punkt.
Det er nokså ulike transporttjenester innenfor noen av disse hovedkategoriene. Det er derfor gjort ytterligere inndelinger i tråd med ovennevnte kriterier.
Bane NORs tilnærming har vært å starte med en kartlegging av alle typer transporter på det norske jernbanenettet, jf. Oslo Economics’ rapport fra 2022 om segmenter på norsk jernbane. Rapporten inneholder en systematisk gjennomgang av alle passasjer- og varetransporter på jernbanen og deres konkurranseflater, samt analyse av aktører, verdikjeder, organisering og markedsforhold. Dette gir et godt grunnlag for å samle sammenlignbare transporter i samme segment slik det er beskrevet ovenfor.
Godstransport
Flere typer varer inkludert fisk og andre dagligvarer, byggevarer, landbruksprodukter mv. kan grupperes sammen fordi de er egnet for kombi-/vognlasttog. Det er derfor hensiktsmessig å skille mellom kombi-/vognlasttog og industrielle systemtog. En viktig egenskap ved kombitogene er at de kan bruke standardiserte lastbærere og ofte fraktes med lastebil til og fra en jernbaneterminal, evt. med skip. At godset egner seg for frakt med flere transportmidler gjør også at jernbanetransporten er mer konkurranseutsatt. Dette, sammen med små økonomiske marginer for operatørene, gjør at transportene er sammenlignbare med hensyn til tilpasning av etterspørselen ved endringer i transportprisen (priselastisitet).
Systemtog er derimot tilpasset varetypenes spesielle behov, og frakter én type vare på et tog. Behovene kan være knyttet til volum, vekt og annet som krever tilpassede lastbærere. Derfor er fleksibiliteten som regel mindre når det gjelder å bytte til andre transportmidler. Innenfor godstransport med systemtog er det ulike kvaliteter, kostnadsstrukturer og markedspriser som gjør det hensiktsmessig å skille mellom varetypene i markedssegmenteringen, som beskrevet i det følgende.
Varetyper som malm og mineraler består blant annet av jernmalm og liknende fra gruvevirksomheter. Blant disse er det varetyper av ulik kvalitet med svært forskjellige markedspriser. Ser vi på markedspris for varene per tog blir forskjellene enda tydeligere, både på grunn av markedspris per tonn og hvor mange tonn som kan fraktes per tog. Volumene per tog har dessuten betydning for kostnadsstruktur og konkurranseflaten mot veitrafikk. Ifølge regelverket kan sammenlignbare transporter plasseres i samme segment med mindre det er betydelige forskjeller i kostnadsstruktur, markedspriser og kvalitet. Siden det er slike forskjeller innenfor jernmalm og liknende transporter, vil vi inndele denne gruppen transporter i to segmenter. Vektklasser for lastede tog er en indikator for hvilket segment en transport hører til. Se også avsnitt nedenfor om innplassering i segmenter.
Øvrig malm og mineraler skiller seg fra jernmalm og liknende transporter når det gjelder markedsforhold som priser og virkning av endring i transportpris (priselastisitet).
For farlig gods som transporteres med jernbane kan transportmiddelvalget være begrunnet i særskilte sikkerhetshensyn. På grunn av dette spesielle kvalitetshensynet er farlig gods et eget segment.
Tømmer og flis/massevirke er varetyper med lav verdi og høy vekt, og som krever en bestemt type infrastruktur i form av tømmervogner, tømmerterminaler og tømmerbiler. Dette gjør at transportene er sammenlignbare innad i segmentet og forskjellig fra andre segmenter med hensyn til varetype, kostnadsstruktur, markedspriser og priselastisitet.
Transport med systemtog utover det som allerede er nevnt er gruppert i segmentet andre systemtog.
Persontransport omfattet av en offentlig tjenesteytelse
Persontransport som er omfattet av offentlig tjenesteytelse er først undersøkt på et finmasket nivå og deretter er sammenlignbare transporter gruppert sammen i segmenter. Trafikk med avtale hvor vederlag justeres ved endring i avgifter er samlet i ett segment. Dette består av både lokal- og regiontog samt langdistansetog, men de har et avgjørende fellestrekk når det gjelder virkning av påslag. På grunn av at vederlag justeres, vil det ikke bli endring i tilpasning som følge av påslag. Dette taler for at transportene for det første ikke trenger å inndeles i ulike segmenter da det ikke har noen praktisk betydning, og for det andre kan de ikke plasseres i segmenter sammen med transporter som ikke har justering av vederlag, da en slik segmentering ville kunne resultere i påslag som har konkurransevridende virkning.
Når det gjelder persontrafikk som har trafikkavtale med visse forpliktelser og rettigheter, men uten vederlag fra staten, er det grunner til ikke å gruppere alle i ett segment. Tilbringer til hovedflyplass er forskjellig både fra øvrige med trafikkavtale og fra andre tog som stopper på Oslo Lufthavn. Til forskjell fra andre tog som stopper på Oslo Lufthavn har tilbringertjenesten ikke vederlag fra staten, slik at billettinntektene er viktig for å finansiere driften. Andre kjennetegn ved segmentet er at det kjøres tog med noen særrettigheter på infrastrukturen og adgang til ikke å åpne for avstigning før Oslo lufthavn og påstigning etter avgang fra Oslo lufthavn. Dette sammen med andre faktorer gjør at togproduktet har bedre punktlighet og tilgang på sitteplasser enn andre tog som kjører samme strekning. Togtilbudet retter seg mot reisende som har høyere betalingsvilje for disse kvalitetene.
Også opplevelsesruter med enerett har trafikkavtale med forpliktelser og rettigheter, uten vederlag. Type av passasjerer og selve togproduktet skiller seg fra de øvrige fordi turister er målgruppen og togturen i seg selv er attraksjonen.
Oppsummert har Bane NOR inndelt persontransportene som er omfattet av offentlig tjenesteytelse i fire segmenter som det framgår av listen ovenfor.
Annen persontransport
Den siste hovedkategorien fra regelverkets minimumskrav til inndeling er annen persontransport. Her inngår turismebasert trafikk uten enerett samt annen kommersiell persontrafikk, blant annet til/fra Sverige. Innen segmentet er det likheter med hensyn til rammebetingelsene. Bane NOR har ikke funnet grunn til å dele inn annen persontransport ytterligere per nå.
Tilordning av transporter til markedssegmenter
For å tilordne et togprodukt til relevant segment, kan man gå gjennom punktene under. Eventuelle nye typer transporter eller transporter som per i dag er inaktive skal plasseres i det segmentet som har størst likhet med den nye transporten.
- Godstog? Hvis NEI, gå til punkt 8. Hvis JA, fortsett til punkt 2.
- Kombi/vognlasttog? Hvis JA er segmentet «Kombi/vognlast». Hvis NEI, fortsett til punkt 3.
- Jernmalm og liknende transporter hvor togvekt i retningen med last normalt er over 6500 bruttotonn? Hvis JA er segmentet «Jernmalm og liknende transport A». Hvis NEI, fortsett til punkt 4.
- Jernmalm og liknende transporter hvor togvekt i retningen med last normalt er mellom 1500 og 6500 bruttotonn? Hvis JA er segmentet «Jernmalm og liknende transport B». Hvis NEI, fortsett til punkt 5.
- Annen type malm og mineraler? Hvis JA er segmentet «Øvrig malm og mineraler». Hvis NEI, fortsett til punkt 6.
- Tømmertog, flistog eller tømmer- og flistog? Hvis JA er segmentet «Tømmer/flis». Hvis NEI, fortsett til punkt 7.
- Farlig gods? Hvis JA er segmentet «Farlig gods». Hvis NEI er segmentet «Andre systemtog».
- Persontog som er omfattet av en offentlig tjenesteytelse? Hvis NEI er segmentet «Andre persontog». Hvis JA, fortsett til punkt 9.
- Vederlag som justeres ved avgiftsendringer? Hvis JA er segmentet «Trafikk med avtale hvor vederlaget justeres ved avgiftsendringer». Hvis NEI, fortsett til punkt 10.
- Tilbringertransport til hovedflyplass? Hvis JA er segmentet «Tilbringer til hovedflyplass». Hvis NEI, fortsett til punkt 11.
- Opplevelsesruter med enerett? Hvis JA er segmentet «Opplevelsesruter med enerett». Hvis NEI er segmentet «Øvrige med trafikkavtale».

5.3 Den minste pakken med tjenester og priser
5.3.1 Innhold i den minste pakken med tjenester
Jf. jernbaneforskriften § 4-1.
Jernbaneforetak får tilgang til den minste pakken med tjenester ved å inngå AST med Bane NOR.
Den minste pakken med tjenester omfatter følgende:
a. Behandling av søknader om infrastrukturkapasitet
b. Retten til å bruke kapasitet som tildeles
c. Bruk av jernbaneinfrastruktur, herunder sporveksler og sporkryss
d. Trafikkstyring, herunder signalgiving, regulering, ekspedering samt kommunikasjon og framskaffelse av informasjon om togtrafikk
e. Bruk av strømforsyningsutstyr for kjørestrøm, der dette er tilgjengelig
f. alle andre opplysninger som er nødvendige for iverksetting eller drift av tjenesten det er tildelt kapasitet for – dette omfatter blant annet elektroniske kunngjøringer, grafiske ruter, trafikkregler som utgis av Bane NOR, dog begrenset til de strekninger vedkommende jernbaneforetak har tillatelse til å trafikkere.
Trafikkstyring som nevnt i fjerde punkt, inkluderer også datakommunikasjon for ERTMS ombordutstyr og kommunikasjon via fastmontert GSM-R-telefon mellom tog (fører) og trafikkstyringssentral/trafikkstyrer på stasjon på ikke-fjernstyrte strekninger. Annen bruk av GSM-R-telefon er ekstratjeneste. Eventuelle kostnader forbundet med trafikkstyring på eller bemanning av stasjoner på strekning uten linjeblokk (ikke-fjernstyrte strekninger) i forbindelse med kjøring av så vel ordinære tog som ekstratog, er omfattet av den minste pakken med tjenester. Når det gjelder bruk av strømforsyningsutstyr etter bokstav e) (her adgang til kontaktledningsanlegget ved strømavtaker) får jernbaneforetak rett til å benytte dette der slikt finnes ved å inngå AST med Bane NOR. Informasjon om hvilke deler av jernbanenettet jernbanenettetDet jernbanenettet Bane NOR forvalter, som er hele det norske jernbanenettet. som har kontaktledningsanlegg, se vedlegg 2.3.9 Elektrifiserte linjer.
Bane NOR vurderer ut fra NOI TSI både en incitamentordning og bruk av prising for rask overgang til støysvake komposittbremser når relevant teknologi for Nord-Europa blir godkjent. Forslag til ordning vil bli sendt på høring før gjennomføring. Gjennomføring av en slik incitamentordning finner først sted når det er funnet en teknisk løsning som er godkjent i de nordiske land.
GSM-R-utrustning til kjøretøy
Jernbaneforetak er selv ansvarlige for å framskaffe GSM-R utrustning og påse at dette blir korrekt installert i sitt kjøretøy. GSM-R utrustningen må være i overensstemmelse med retningslinjene som er gitt i vedlegg 2.3.12 Kommunikasjonssystemer. For lokførers terminal stilles det krav i.h.t. UIC EIRENE om 8W cabradio med utvendig antenne montert og ekstern
Kontakt OPM Brukerstøtte
Bane NORs elektroniske distribusjonssystem
Jernbaneforetakene er selv ansvarlige for å knytte seg til Bane NORs distribusjonssystem for kunngjøringer (FIDO FIDOBane NORs elektroniske system for distribusjon av ruter og kunngjøringer.) og anskaffe utstyr som er beregnet til å motta kunngjøringene fra Bane NOR (PC eller nettbrett). Tilknytningen skal kunne motta kunngjøringer før avgang fra utgangsstasjon og underveis der det er mulig å motta signaler fra internett eller mobilnett.
Se Trafikkregler for jernbanenettet (TJN) kapittel 1 og 2(åpnes i ny fane).
Kontakt FIDO
Grafiske ruter
Grafiske ruter kan vederlagsfritt lastes ned fra banenor.no.
Kontakt Bane NOR
Tilgang til tilstandsovervåkingssystemene for rullende materiell
Systemet er tilgjengelig via et WEB-grensesnitt for FleetONE.
Kontakt Bane NOR OSS
5.3.2. Metode for beregning av pris for den minste pakken med tjenester
Jf. jernbaneforskriften kapittel 6 og forskrift om gjennomføring av forordning (EU) 2015/909.
5.3.2.1. Avgifter basert på direkte kostnader - grunnpris
Pris for tilgang til den minste pakken med tjenester (jf. jernbaneforskriften §§ 4-1 og 6-2) og tilgang til serviceanlegg skal fastsettes til kostnaden som oppstår «som en direkte følge av den enkelte tog-tjenesten», jf. Jernbaneforskriften § 6-2 (1). Med grunnlag i EU-forordning 2015/909 har Bane NOR lagt til grunn at begrepet «direkte følge» kan erstattes av et marginalkostnadsprinsipp ut fra en økonometrisk analyse. Videre benytter jernbaneforskriften et «skal-begrep», og dette forstås som en minimumsbetaling, dersom unntakene i forskriften ikke kommer til anvendelse.
Bane NOR har gjennomført en økonometrisk analyse basert på kostnader knyttet til korrektivt og forebyggende vedlikehold av infrastrukturen og trafikkbelastning. Metoden går ut på å finne hvordan kostnadene varierer med varierende trafikkvolum basert på matematikk og statistiske metoder. Både kostnader og trafikkbelastning er målt pr. banestrekning for årene 2017-2021. Modellen er på logaritmisk form (dobbel-log) og trafikkbelastningen måles ut fra antall togkilometer. Dette innebærer at vi beregner kostnadselastisiteten – hvor mange prosent øker kostnadene med ved én prosent endring i trafikkvolumet.
Det er indirekte tatt hensyn til at banene har ulik teknisk utforming i form av antall sporveksler, tunneler og hastigheter mv., ved at det differensieres mellom regioner. Estimeringen av kostnadselastisitetene er gjennomført med minste kvadraters metode; ofte forkortet som OLS i litteraturen. Marginalkostnadene finner man ved å multiplisere kostnadselastisiteten med gjennomsnittskostnaden.
Regioninndeling
Marginalkostnadene er ikke en konstant størrelse over hele nettet, noe marginalkostnadsberegningene bekrefter. Ved å dele banestrekningene inn i regioner, kan man både hensynta at det er ulike kostnadsnivåer og man får indirekte justert for at det er forskjeller i de tekniske variablene uten å ta med disse direkte i modellen.
Tabell 1: Inndeling av banene i Norge
| Region | Banestrekning |
|---|---|
| Osloområdet |
Alnabanen |
| Ofotbanen | Ofotbanen |
| Resten | Øvrige strekninger |
Differensiering av prisen basert på aksellast
Fra 2025 vil det være en differensiering av grunnprisen utfra aksellast. Beregningene er dokumentert i vedlegget om direkte kostnader, datert 1 september 2023, og de danner grunnlag for prissatsene i kapittel 5.3.3; se vedlegg 5.3.2.1 Grunnpris.
5.3.2.2 Kapasitetsavgift
Jernbaneforskriften § 6-2 (2) gir grunnlag for et tillegg i prisen slik at den gjenspeiler kapasitetsmangelen i en identifiserbar del av jernbanenettet jernbanenettetDet jernbanenettet Bane NOR forvalter, som er hele det norske jernbanenettet.. I 2025 vil ikke Bane NOR kreve inn noen kapasitetsavgift.
5.3.2.3 Påslag på infrastrukturavgifter
Utover grunnprisen har infrastrukturforvalter etter jernbaneforskriften § 6-3 anledning til å dekke mer av sine kostnader gjennom påslag hvis markedet tåler det. Høringsvedlegget om påslag beskriver de metodene som ble brukt for å beregne påslag.
Det er foretatt en gjennomgang av markedssegmentering og analyse av segmentenes tåleevne. Se kapittel 5.2.5 for en oversikt over markedssegmentene. Følgende segmenter er vurdert som aktuelle for påslag:
- Persontrafikk med trafikkavtale (PSO, public service obligation) hvor det er mulig å få avgiftsøkninger dekket
- Jernmalm og lignende transporter A
- Jernmalm og lignende transporter B
- Øvrig malm og mineraler
- Tilbringertransport til hovedflyplass
Fordeling av påslag på segmenter gjøres utfra prinsippet om minst mulig påvirkning av tilpasninger. Dvs. at segmenter med lav priselastisitet og god økonomisk robusthet skal betale forholdsvis mer enn segmenter med høyere priselastisitet eller mindre robusthet (Ramsey-prinsipp). Siden PSO-segmentet kan velte avgiftsendringer over på staten, er det valgt å sette påslag i dette segmentet slik at andel av totalt påslag er lik andel av togkilometer (trafikk i årene 2019, 2021 og 2022 ligger til grunn). Øvrige påslag er fordelt på de øvrige påslagssegmentene ved hjelp av Ramsey-prinsippet. Satser per togkilometer er funnet ved å dele segmentets påslag totalt på antall togkilometer i segmentet.
De nye påslagene er en videreutvikling av prismodellen for ruteplan 2024.
Merk:
Det opplyses at SJT SJTStatens jernbanetilsyn. har sendt varsel om vedtak til Bane NOR om påslag for 2024 og 2025, og at det kan komme endringer i påslag for 2025 som følge av et eventuelt endelig vedtak fra SJT i saken.
5.3.2.4 Rabatter
Bane NOR vil, ut fra prinsippene om konkurransenøytralitet i hvert enkelt tilfelle, avtale mulige rabatter etter jernbaneforskriften § 6-4 for å fremme nye tjenester. Avtalene vil spesifisere tidsrom og omfanget av rabatten.
Forskriftens § 6-4 gir også anledning til å gi en tidsavgrenset rabatt for å stimulere trafikken på vesentlig underutnyttede strekninger. Forskriften presiserer at det ikke holder å være underutnyttet, men i vesentlig grad underutnyttet. Med vesentlig forstås at strekningskapasiteten er under 50 % over døgnet. Det har vært en økning i trafikken de senere årene, og det er ikke lenger noen strekninger som oppfyller kravet for å defineres som vesentlig underutnyttet.
Bane NOR har gitt godstrafikken incitament til økt bruk av nedenstående strekninger/strekningsavsnitt ved å yte en rabatt på sporavgifter knyttet til den minste pakken på aktuelle strekninger/strekningsavsnitt. For å sikre at rabatten gir den rette stimulansen i markedet, mente Bane NOR at den måtte være betydelig og gjelde for en såpass lang periode at den skulle gi forutsigbarhet. Nivået på rabatten ble fastsatt ut fra Bane NORs kunnskap om markedet og kontakt med aktørene. Rabatten ble i 2017 fastsatt til 75 % rabatt og var meldt å skulle gjelde til og med 2025 på følgende strekninger som tilfredsstilte ovennevnte definisjon på vesentlig underutnyttet:
- Alle ikke-elektrifiserte strekninger:
- Kongsvinger–Elverum
- Hamar–Elverum–Røros–Støren
- Dombås–Åndalsnes
- Trondheim–Hell–Storlien/Bodø
- Sørlandsbanen på delstrekningen Kongsberg–Kristiansand–Orstad (Ganddal)
- Dovrebanen på delstrekningene Eidsvoll–Dombås–Åndalsnes/Heimdal/Brattøra
- Delstrekningene Roa–Hønefoss og Hønefoss–Hokksund
Siden strekningene ikke lenger er vesentlig underutnyttede ønsker Bane NOR å ha en gradvis utfasing av rabatten fra og med 2024, som vist i følgende tabell:
Tabell 2: Utfasing av rabatten
| 2023 | 2024 | 2025 | 2026 | 2027 | 2028 | |
|---|---|---|---|---|---|---|
| Sats | 75 % | 60 % | 45 % | 30 % | 15 % | 0 % |
5.3.2.5 Følgende former for kjøring er fritatt for infrastrukturavgifter
Følgende former for kjøring er fritatt for infrastrukturavgifter:
- Kjøring av redningstog, brannvisitasjonstog brannvisitasjonstogTogsett som er utstyrt med slukkeutstyr og bestemt for slukking av brann., hjelpetog hjelpetogTog som kjøres for å hente et tog som er blitt stående på linjen., arbeidstog og øvrige tog som benyttes til kontroll eller vedlikehold av jernbaneinfrastrukturen, samt tog som har til formål å transportere materiell eller materialer som skal benyttes i forbindelse med arbeider på eller ved infrastrukturforvalters egen infrastruktur.
- Nødvendig kjøring for «innkjøring» av ny infrastruktur, prøvekjøring for typegodkjennelse av nytt materiell, samt nødvendig kjøring knyttet til kjentmannskjøring på ny infrastruktur.
- Kjøring med museumstog i museenes egen regi. Det forutsettes at kjøringen ikke er til ulempe for annen trafikk. Dersom museumstoget er chartret av tredje person, betales det avgift som andre tog.
- Skifting av jernbanekjøretøy (rullende materiell).
- Transport av omformeraggregater til og fra verksteder, samt mellom omformerstasjoner.
- Kjøring på oppdrag av Bane NOR i forbindelse med vedlikehold og utbygging.
- Kjøring med tog der kjøringen har et ideelt formål.
5.3.3 Priser for den minste pakken med tjenester
Alle priser er oppgitt eks. mva., og Bane NOR fakturerer inkl. merverdiavgift.
Prisene vil hvert år bli justert i henhold til SSBs prisindeks for drift og vedlikehold av veganlegg – se kapittel 5.8 for mer informasjon.
Basert på dokumentasjonen av grunnpris og påslag fastsettes prisene for 2025, basert på 2025-priser, til:
Tabell 3: Priser (2025-priser) – Paragrafhenvisning er relatert til jernbaneforskriften
| Banestrekning og aksellast |
Grunnpris § 6-2 (1) |
Påslag for følgende markedsområder (§ 6-3) |
||||
|---|---|---|---|---|---|---|
|
|
PSO* |
Hovedflyplass |
Jernmalm og lignende transporter A |
Jernmalm og lignende transporter B |
Øvrig malm og mineraler |
|
| Aksellast under 25 tonn |
|
11,66 |
4,45 |
546,44 |
138,74 |
8,33 |
| Osloområdet |
5,79 |
|||||
|
Ofotbanen |
9,86 |
|||||
| Øvrige strekninger |
9,86 |
|||||
| Aksellast over 25 tonn |
|
|||||
| Alle strekninger |
157,77 |
|||||
PSO* = Public Service Obligation (Offentlig tjeneste)
Nedenstående tabeller viser eksempler på hvordan fakturert beløp vil bli for ett persontog og ett godstog:
Tabell 4: Eksempel – RE11: Eidsvoll-Larvik; Dobbeltsett og morgenrush (ett tog) (2025-priser)
| Prisområde | Delstrekning | Km | Sats (kr) | Beløp |
|---|---|---|---|---|
| Osloområdet | Eidsvoll–Oslo S | 65,91 | 5,79 | 382 |
| Oslo S–Drammen | 51,50 | 5,79 | 298 | |
| Øvrige strekninger | Drammen–Larvik | 103,30 | 9,86 | 1 019 |
| Sum grunnpris | 1 698 | |||
| Osloområdet | Eidsvoll–Oslo S | 65,91 | 11,66 | 769 |
| Oslo S–Drammen | 51,50 | 11,66 | 600 | |
| Øvrige strekninger | Drammen–Larvik | 103,30 | 11,66 | 1 204 |
| Sum påslag | 2 573 | |||
| Sum fakturert beløp | 4 272 |
Tabell 5: Eksempel – Kombitog Alnabru-Brattøra - 44 TEU (et tog) (2025-priser)
| Prisområde | Delstrekning | Km | Sats (kr) | Beløp |
|---|---|---|---|---|
| Osloområdet | Alnabru–Lillestrøm | 12,23 | 5,79 | 71 |
| Lillestrøm–Eidsvoll | 46,91 | 5,79 | 272 | |
| Øvrige strekninger | Eidsvoll–Brattøra | 485,1 | 9,86 | 4 783 |
| Sum grunnpris | 5 126 | |||
| Rabatt (Grunnlag = Grunnpris på strekninger med rabatt) |
30% | -1 435 | ||
| Sum fakturert beløp | 3 691 |
5.4 Tilleggstjenester og priser
Dersom Bane NOR yter noen av tilleggstjenestene som er beskrevet i jernbaneforskriften § 4-4, skal Bane NOR yte disse til jernbaneforetak dersom de søker om dette.
For å få tilleggstjenester som ytes av andre enn Bane NOR, må jernbaneforetaket henvende seg til den som yter tjenesten.
Bane NOR fastsetter priser for bruk av tilleggstjenester, med grunnlag i jernbaneforskriften § 6-9 (4). I den grad disse tjenestene bare tilbys av Bane NOR, kan disse maksimalt prises til den kostnaden som kreves for å yte tjenesten inklusiv en rimelig fortjeneste.
Tilleggstjenester som Bane NOR tilbyr omfatter følgende:
5.4.1 Kjørestrøm (elektrisk energi til togdrift)
Jf. jernbaneforskriften § 4-4 (1) bokstav a).
Bane NOR sørger for energiforsyning til togdrift, inkludert kjøp av energi til togdrift og salg av denne energien videre til jernbaneforetakene. Elektrisk energi tilbys alle jernbaneforetak som ber om det. Bane NOR leverer omformet, elektrisk energi til togframføring gjennom sin enhet Energi. Norges vassdrags- og energidirektorat (NVE) har gitt Bane NOR konsesjon for omsetning av elektrisk energi til det nasjonale norske jernbanenettet jernbanenettetDet jernbanenettet Bane NOR forvalter, som er hele det norske jernbanenettet..
Beregning av elektrisk energiforbruk ved togdrift kan gjennomføres enten ved hjelp av energimålere i traksjonsenhetene, eller ved hjelp av fremførte bruttotonnkilometer og nøkkeltall for omregning av bruttotonnkilometer til energiforbruk. Nøkkeltallene varierer med flere faktorer, herunder type traksjonsmateriell, strekning og trafikkmønster.
Prinsippene og kravene knyttet til avregning og beregning av pris for elektrisk energi til togdrift er gitt i «Bane NORs standardvilkår for avregning av 16 2/3 Hz energi». Disse gir en samlet oversikt over hvordan levert energi skal avregnes og hvordan energikostnadene skal fordeles. Dessuten angir dokumentet krav til innrapportering av forbruksdata og vilkår for fakturering.
Standardvilkår for avregning av 16 2/3 Hz energi
Oversikt over prosessen for måling, avregning og fordeling av kostnader for den energien som leveres via jernbanens kontaktledning, anlegg knyttet til kontaktledningen, og matestasjonsanlegg.
Priser for kjørestrøm (elektrisk energi til togdrift)
Prisen for elektrisk energi består av følgende hovedelementer:
- elektrisk kraft
- nettleie for å få strømmen fra produksjonssted til Bane NORs omformerstasjoner
- omformings- og overføringstap i Bane NORs anlegg
- bane NORs administrative omkostninger
- offentlige avgifter.
Ytelse av elektrisk kraft/kjørestrøm er en tilleggstjeneste. De øvrige kostnadene som er benevnt i kulepunktene her inngår i den minste pakken med tjenester.
Når tjenester etterspørres av eller tilbys flere, vil Bane NOR fastsette priser og publisere disse på sine nettsider.
Tariffer
Oversikt over de til enhver tid gjeldende tariffene. Alle priser er uten mva.
5.4.2 Forvarming av passasjertog
Jf. jernbaneforskriften § 4-4 (1) bokstav b).
Bane NORs strategi for strømforsyning til hensatte jernbanekjøretøy er at
- kjøretøy med egen strømavtaker som hovedregel forsynes fra kontaktledningen via strømavtakeren
- kjøretøy uten egen strømavtaker, og andre som har behov for det, forsynes fra togvarmepost der dette er tilgjengelig.
Tjenesten tilbys også til andre togslag enn passasjertog.
5.4.2.1 Strømavtaker
Bane NOR tilbyr jernbaneforetak strømforsyning til strømavtaker på hensatte kjøretøy på følgende vilkår:
- Hensettingssporet er elektrifisert og det er tilstrekkelig kapasitet i banestrømforsyningen.
- Hensettingen under spenningssatt kontaktledning oppfyller minstekrav til elsikkerhet, se kapittel 7.3.5.2 og TJN TJNTrafikkregler for jernbanenettet 3.20.
- Tilstrekkelig teknisk forenelighet mellom banestrømforsyningen og jernbanekjøretøyene som mottar strømforsyningen. Erfaring viser at diodelikeretting av kjøretøyets nettstrømretter ved hensetting fører tilstrekkelig teknisk forenelighet i henhold til EN 50388.
- Kortvarige avbrudd i forsyningen, det vil si under 15 minutter, er påregnelig og nødvendig og varsles ikke. Omfanget og lengden av kortvarige avbrudd søkes redusert gjennom planlegging, spesielt under årstider der behov for strømforsyning til kjøretøyene er kritisk (kulde).
- Langvarige avbrudd i forsyningen, det vil si over 15 minutter, er påregnelig og kan være nødvendig. Planlagte avbrudd varsles minimum ett døgn på forhånd. Ved identifisert nærmere behov for koordinering varsles avbruddet opp til to uker på forhånd slik at jernbaneforetak selv kan foreta nødvendig håndtering av kjøretøyene (for eksempel nedrigging, hensetting annet sted eller tilkopling til eventuell togvarmepost). Planlagte avbrudd søkes lagt til en årstid der behov for strømforsyning til kjøretøyene ikke er kritisk (kulde). Ikke planlagte avbrudd søkes redusert ved omkobling og varsles snarest mulig slik at jernbaneforetak selv kan foreta nødvendig håndtering av kjøretøyene.
- Jernbaneforetaket betaler kostnader knyttet til energileveranse etter samme priser og vilkår som for kapittel 5.4.1 Kjørestrøm (elektrisk energi til togdrift).
Behov for tilleggstjenesten meldes inn i forbindelse med kapasitetsfordelingsprosessen – se kapittel 4.2.1.2. Ved langvarig avbrudd kan jernbaneforetaket etter avklaring med Bane NOR benytte eventuelle ledige eksisterende togvarmeposter dersom kjøretøyet er teknisk forenelig med disse. Kostnader knyttet til energileveranse påløper etter samme prinsipper som for kapittel 5.4.2.2 Togvarmepost (med unntak av fast årlig leie). Jernbaneforetaket skal rapportere energiforbruk.
Kontakt Bane NOR OSS
5.4.2.2 Togvarmepost
Jernbaneforetaket betaler for kostnader knyttet til energileveranse:
- 16 2/3 Hz etter samme priser og vilkår som for 5.4.1 Kjørestrøm (elektrisk energi til togdrift)
- 50 Hz tilvarende kostnaden Bane NOR har for å yte tjenesten. Det vil si kostnader med å anskaffe og levere den elektriske energien inkludert et administrativt påslag på 5 %.
Årlig leiepris:
- 1000 V (16 2/3 Hz eller 50 Hz) – NOK 13 554
- 1×230 V (50 Hz) – NOK 9 488
- 3×230 V (50 Hz) – NOK 13 554
- 3×400 V (50 Hz) – NOK 20 331
Tariffer
Oversikt over de til enhver tid gjeldende tariffene. Alle priser er uten mva.
Elkraftportalen Ekstern lenke
Informasjon du trenger når du skal jobbe på eller ved Bane NORs elektriske anlegg.
Ved behov for nybygg av togvarmeposter kan det rettes henvendelse om dette til Bane NOR, hvorpå Bane NOR vil vurdere om det skal etableres slike og hvordan de eventuelt skal finansieres. Jernbaneforetak som initierer nybygg av togvarmeposter må forskuttere leie for bruk av denne i tre år.
For oversikt over hvor det finnes togvameposter, se vedlegg 7.3.5 Driftsbanegårder og hensetting.
5.4.3 Tjenester i forbindelse med spesialtransporter og farlig gods
Jf. jernbaneforskriften § 4-4 (1) bokstav c).
5.4.3.1 Tjenester i forbindelse med spesialtransporter
Bane NOR gir jernbaneforetaket mulighet til å verifisere hvorvidt en spesialtransport spesialtransportEt tog er å anse som spesialtransport når lastens og/eller kjøretøyets totalvekt, metervekt, lastens profil, innhold eller øvrige forhold krever at det tas særskilte forholdsregler ved togframføring, jf. UIC Code 502. er gjennomførbar gjennom å simulere transporten i et dataverktøy.
Kontakt Spesialtransport
5.4.3.2 Tjenester i forbindelse med transport av farlig gods
Bane NOR tilbyr ingen særskilte tjenester relatert til transport av farlig gods.
ADR/RID-regelverket gir nærmere retningslinjer for transport av farlig gods, og er tilgjengelig på DSBs nettsider.
Transport og farlig gods – retningslinjer og annen informasjon
5.5 Ekstratjenester og priser
Jf. jernbaneforskriften § 6-9 (4).
Bane NOR fastsetter priser for bruk av ekstratjenester. I den grad disse tjenestene bare tilbys av Bane NOR, kan disse maksimalt prises til den kostnad som kreves for å yte tjenesten inklusiv en rimelig fortjeneste. For øvrig vil disse tjenestene bli priset til markedsvilkår. Dersom Bane NOR yter noen av ekstratjenestene som er beskrevet i jernbaneforskriften § 4-5, skal Bane NOR yte disse til jernbaneforetakene dersom de søker om dette.
For å få ekstratjenester som ytes av andre enn Bane NOR, må jernbaneforetaket henvende seg til den som yter tjenesten.
Ekstratjenester som opplistet i jernbaneforskriften § 4-5, omfatter følgende:
5.5.1 Adgang til telekommunikasjonsnett
Jf. jernbaneforskriften § 4-5 (1) bokstav a).
Bane NOR tilbyr ikke adgang til andre telekommunikasjonsnett enn de som benyttes i forbindelse med fremføring av tog, jf. kapittel 5.2.
5.5.2 Fremskaffelse av tilleggsopplysninger
Jf. jernbaneforskriften § 4-5 (1) bokstav b).
Jernbaneforetak som har behov for informasjon utover den som følger av Network Statement og andre tilgjengelige kilder, kontakt OSS OSSOne Stop Shop.
Kontakt Bane NOR OSS
5.5.3 Teknisk kontroll av rullende materiell
Jf. jernbaneforskriften § 4-5 (1) bokstav c).
Bane NOR tilbyr normalt ikke teknisk kontroll av rullende materiell, men kan unntaksvis gjøre det, for eksempel når trafikk skal igangsettes etter en hendelse eller lignende ved gjenopptakelse av trafikk.
Kontakt Bane NOR OSS
5.5.4 Billettsalg på stasjoner for passasjerer
Jf. jernbaneforskriften § 4-5 (1) bokstav d).
Bane NOR tilbyr ikke billettsalg på stasjoner for passasjerer, men tilbyr mulighet for leie av areal til billettsalg og/eller billettautomater.
5.5.5 Omfattende vedlikeholdstjenester
Jf. jernbaneforskriften § 4-5 (1) bokstav e).
Bane NOR tilbyr ikke omfattende vedlikeholdstjenester som leveres i vedlikeholdsanlegg beregnet for høyhastighetstog eller andre typer rullende materiell som krever særskilte anlegg.
5.5.6 Andre tjenester
I dette kapitlet gis det oversikt over hvilke andre tjenester Bane NOR yter til jernbaneforetakene og som ikke er omfattet av jernbaneforskriften kapittel 4. For at et jernbaneforetak skal ha rett til å bruke slike andre tjenester må det følge av særskilt avtale mellom Bane NOR og jernbaneforetaket.
Bruk av andre tjenester krever særskilt avtale med Bane NOR eller den som leverer tjenesten og pris vil være fastsatt i den aktuelle avtalen. Som hovedregel vil andre tjenester som Bane NOR yter til jernbaneforetak prises til markedsvilkår.
5.5.6.1 Redning
Bane NOR har, ved sin enhet Berging & Beredskap Jernbane, etablert ekstra redningsberedskap knyttet til særskilte brannobjekter i Østlandsområdet og for Bergensbanen.
Bane NOR har stasjonert et Brann og Redningstog ved Oslo S. Toget skal kunne frakte nødvendige redningsmannskaper fra nødetatene med deres personlige utstyr til et uhellssted/ulykkessted og være en tilleggsressurs i nødvendig utstrekning i brannslokking og/ eller evakuering ved eller i nærheten av jernbanens infrastruktur. Togets hovedoppgave er å være et supplerende beredskapstiltak i særskilte brannobjekter i Østlandsområdet og er ellers å betrakte som jernbanens førsteinnsats ved brannmeldinger. Toget har en responstid på 15 minutter. Bane NOR har stasjonert et redningslokomotiv på Bergen stasjon. Redningslokomotivet har en responstid på minimum én time og har som hovedoppgave å bistå ved hendelser på høyfjellet.
Bruk av redningstogene besluttes av redningsetaten i samarbeid med togleder og iverksettes av Bane NORs operative togledelse ved varsel til enheten Berging & Beredskap Jernbane.
Avtaler:
- Det foreligger avtale med Geilo Røde Kors for utstyr, mannskap og GPS-løyper vinterstid.
- Finse 1222 – Avtale om innlosjering og forpleining i en krise- og beredskapssituasjon.
- Vatnahalsen Hotell – Avtale om innlosjering og forpleining i en krise- og beredskapssituasjon.
- Avtale med lokale brannvesen langs banen om opplæring og utstyr for jording av kontaktledningsanlegget.
5.5.6.2 Berging
Bane NOR har, ved sin enhet Berging & Beredskap Jernbane, etablert en landsdekkende beredskap bestående av mannskap og utstyr for å sikre bergingstjeneste på Bane NOR sin infrastruktur.
Bergingsoppdragene ledes av Bergingsleder i vaktordning og rekvireres av Togleder.
Bergingstjenesten sin hovedoppgave er å rydde et hendelsessted (ulykke/avsporing) for jernbanemateriell og gods samt ta hånd om transport fra hendelsesstedet og til nærmeste hensiktsmessige sted for hensetting, slik at infrastrukturen kan repareres og normal togtrafikk kan gjenopptas .
Bergingstjenesten disponerer diesellokomotiv med spesialkobbel som kan benyttes når kjøretøy med tekniske problemer som sperrer for trafikk i Østlandsområdet.
Ved bergingsoppdrag vil den som forårsaker skaden eller utløser oppdraget, få regning i form av et regresskrav fra Bane NOR i hvert enkelt tilfelle.
Jernbaneforetaket er ansvarlig for at nødvendig teknisk informasjon for berging av materiell, for eksempel beskrivelse av løftepunkter, bremsesystemer og elektrisk anlegg mm, blir videreformidlet til Bane NOR sin enhet Berging & Beredskap Jernbane.
Enheten Berging & Beredskap Jernbane har etablert beredskapsordninger med personell og utstyr i beredskap på følgende lokasjoner:
Lodalen
- Bergingsleder, bergingsmannskap og lokomotivførere
- Diesellokomotiv, dieselmotorvogn med bergingsutstyr, lastebil med bergingsutstyr, bergingskjøretøy med rotatorkran, diverse biler og tyngre bergingsutstyr.
Bryne
- Bergingsmannskap
- Tilhenger med bergingsutstyr
Bergen
- Bergingsmannskap og lokomotivførere
- Diesellokomotiv, redskapsvogn med bergingsutstyr samt mannskapsvogn
Trondheim
- Bergingsmannskap
- Redskapsvogn med bergingsutstyr samt mannskapsvogn
Mo i Rana
- Bergingsmannskap
- Kombinert redskaps og mannskapsvogn med bergingsutstyr.
Narvik
- Bergingsmannskap
- Bergingsutstyr i containere på flatvogn.
Bergingsutstyr = Standard oppsett av håndverktøy, hydraulisk løfteutstyr, overgangskobbel og transporttraller.
Bane NOR sin enhet Berging & Beredskap Jernbane kan tilby følgende tilleggstjenester til jernbaneforetakene:
- Transport av kjøretøy, som ikke kan fremføres som ordinære tog, til verksted eller annet avtalt sted
- Midlertidige utbedringer ute i drift slik at kjøretøy er klargjort for transport til verksted
- Bergingstjenester på hendelsessted etter at basistjenestene er avsluttet og infrastrukturen åpnet
- Teknisk og annen midlertidig bistand til et jernbaneforetak. Dette kan for eksempel være: avlesning av CCTV, ladefeil, problemer i forbindelse med oppkobling mm. Dette forutsetter av jernbaneforetaket gir Berging & Beredskap Jernbane operativ tilgang til kjøretøy samt tillatelse til teknisk betjening av kjøretøy.
Gjennomføring av tilleggstjenester avtales ved bestilling.
Dersom det ønskes nærmere opplysninger om bergingstjenester, kontakt Bane NOR.
Roy Johnsrud
Avdelingsleder Berging
5.5.6.3 Brannvisitasjonstog
Bane NOR kan påta seg å kjøre brannvisitasjonstog brannvisitasjonstogTogsett som er utstyrt med slukkeutstyr og bestemt for slukking av brann. etter tog som representerer antennelsesrisiko utover det normale. Bestilling av brannvisitasjonstog foretas samtidig med søknad om infrastrukturkapasitet og til samme adresse – jf. kapittel 4.2.1.1.2.
Flakvogner for kjøring av redningskjøretøy på jernbanelinjen er plassert i Bergen og på Voss.
5.5.6.4 Tankvogn med vann for slukking av brann langs jernbanelinjen
Bane NOR kan velge å ha stående vannvogner på stasjoner nær strekninger hvor det erfaringsmessig er antennelsesrisiko utover det normale og tilgangen på vann kan være vanskelig.
Vannvogn/container er plassert på Alnabru, Sarpsborg, Hønefoss, Ål, Myrdal, Voss, Hamar, Dombås og Støren. Det er også vannvogn på Ofotbanen, stasjonert i Narvik.
Vannvogn er bestilt og under bygging for beredskap på Dunderland.
5.5.6.5 Snøryddingslokomotiv
Bane NOR har vinterstid stasjonert diesellokomotiv på Myrdal stasjon på Bergensbanen, primært med tanke på snørydding. Snøkoordinator er stasjonert på Finse i vintersesongen.
På Nordlandsbanen er det ikke stasjonert snøryddingslokomotiv. Dette kan rekvireres på kort tid fra Hamar. På Dunderland finnes en Beilhack snøfreser.
5.5.6.6 Vannfylling på tog
Vannfylling på tog (drikke- og vaskevann for passasjerene)
For oversikt over serviceanlegg med mulighet for vannfylling, se vedlegg 7.3.2 Stasjoner og vedlegg 7.3.5 Driftsbanegårder og hensetting.
Behov for tilgang til vannposter meldes inn i forbindelse med kapasitetsfordelingsprosessen – se kapittel 4.2.1.1.2.
Vannfylling på tog (store mengder på kort tid)
For oversikt over serviceanlegg med mulighet for hurtig fylling av store mengder vann, se vedlegg 7.3.2 Stasjoner og vedlegg 7.3.5 Driftsbanegårder og hensetting.
Behov for tilgang til vannstender under togframføring meldes inn i forbindelse med kapasitetsfordelingsprosessen – jf. kapittel 4.2.1.1.2.
5.5.6.7 Håndtering av avfall fra toaletter
For nærmere informasjon om håndtering av avfall fra toaletter, se vedlegg 7.3.7 Serviceanlegg.
5.5.6.8 Opplæringstjenester
Norsk fagskole for lokomotivførerutdanning
Norsk fagskole for lokomotivførerutdanning er etablert på Grorud samlokalisert med Norsk jernbaneskole. Skolen er en offentlig statlig godkjent fagskole som utdanner lokomotivførere til hele landet. Den er en del av Jernbanedirektoratet.
Norsk fagskole for lokomotivførere
99 09 99 49 Starter oppringing
post@lokforerskolen.no (Åpner ditt e-postprogram)
Norsk fagskole for lokomotivførere
Østre Aker vei 256 (Jernkroken)
0976 OSLO
Nettside: lokforerskolen.no(åpnes i ny fane)
Norsk jernbaneskole
Norsk jernbaneskole (Bane NOR) Norsk jernbaneskole er etablert på Grorud med moderne undervisningsfasiliteter samt en rekke tekniske øvingsanlegg. I tillegg har vi et øvingsanlegg for Elkraft, bane og Trafikksikkerhet på Hauerseter.
Skolen leverer opplæringstjenester til hele jernbanesektoren:
- Norsk jernbaneskole står for grunnutdanningen av togekspeditører (trafikkstyrere) og grunn- og etterutdanning av togledere i Bane NOR.
- Læretiden for offentlige, jernbanefaglige lærefag koordineres fra et eget opplæringskontor. Opplæringskontoret er uavhengig av Norsk jernbaneskole, men leier kontorplass i skolens lokaler. Dette gjelder fag som banemontør, signalmontør, elektriker, energimontør mv. Grunnutdanningen (VG 1 og VG 2) tilbys i det offentlige skoleverket (på videregående skoler). Den praktiske læretiden skjer i private virksomheter, mens praktisk-teoretisk opplæring knyttet til læretiden gjennomføres ved Norsk jernbaneskole. Tilleggsutdanning som kontaktledningsmontør tilbys også.
- Skolen leverer grunnleggende utdanningsmoduler og opplæring i trafikksikkerhet innen alle jernbanefag
- Skolen tilbyr 3 måneders opplæringsprogram innen signalfag for ingeniører med bachelor- og mastergrad. Skolen samarbeider med Järnvägskolan i Sverige og andre aktører når det gjelder jernbanefaglig etter- og videreutdanning.
- Skolen koordinerer og registrerer en rekke opplæringsløp på vegne av Bane NOR
- Skolen tilbyr introduksjonskurs for administrativt ansatte innen jernbane, en grunnleggende introduksjon til hvordan jernbanen i Norge fungerer og hvilke aktører som finnes.
- Norsk jernbaneskole tilbyr opplæring av «Hovedsikkerhetsvakt» og KL kompetanse for Energimontører
- Skolen tilbyr ellers en rekke korte etter-utdanningskurs for de ulike faggruppene i jernbane¬sektoren innen elektrofag, herunder signalfag, høyspenning, lavspenning, banefag og togleder¬opplæring. I tillegg tilbys tverrfaglige og sikkerhetsrelaterte kurs.
- Norsk jernbaneskole har også fagansvar for pedagogikk og digital læring.
Norsk jernbaneskole
22 45 78 90 Starter oppringing
post@njskole.no (Åpner ditt e-postprogram)
Østre Aker vei 256 (Jernkroken)
0976 OSLO
Nettside: banenor.no/kurs-og-kompetanse
Andre godkjente opplæringssentre
5.5.6.9 Transport av gods til veiløse plasser
I henhold til etablert praksis kan Bane NOR gjennomføre sporadiske godstransporter til veiløse plasser langs Bergensbanen og Flåmsbanen, forutsatt at det ikke finnes jernbaneforetak som ønsker å gjennomføre transportene på kommersiell basis.
Kontakt Bane NOR OSS
5.5.6.10 Utleie av lokaler, bygninger og arealer
Bane NOR eier et større antall bygninger som ikke benyttes eller er knyttet til jernbaneformål, herunder for eksempel servicebygg, servicekiosker, lagerbygninger, kontorbygninger, næringsbygg og fritidsboliger/nedlagte stasjoner, samt sidearealer. En oversikt over bygninger og arealer kan fås ved henvendelse til Bane NOR Eiendom.
Bygningene og arealene kan leies ut i den utstrekning Bane NOR ikke benytter dem selv.
Kontakt Bane NOR Eiendom
5.5.6.11 Bagasjetraller på stasjoner
På strekninger der jernbaneforetak svarer en særskilt pris for prioriterte stasjonstjenester, er kostnader til anskaffelse og drift av bagasjetraller inkludert i denne. På andre stasjoner må jernbaneforetak som ønsker bagasjetraller, selv bekoste anskaffelse og drift av disse.
5.5.6.12 Utleie av kjøretøy
Bane NOR besitter et antall enheter kjøretøy, herunder skinnetraktorer og lokomotiver. Gitt ledig kapasitet kan Bane NOR leie ut disse enhetene for kortere eller lengre perioder.
Kontakt Bane NOR OSS
5.6 Finansielle straffer og incentiver
5.6.1 Avgifter for mindre ruteendringer
Det er i dag ingen avgifter for ruteendringer.
5.6.2 Avgifter for større ruteendringer
Det er i dag ingen avgifter for ruteendringer.
5.6.3 Avgifter for ubrukt kapasitet
Tog som ikke kjøres og hvor det heller ikke foreligger kansellering før planlagt avgangstid, vil bli belastet med full grunnpris. Det ilegges ikke reservasjonsavgifter ved akutte, oppståtte hendelser. Disse vil falle inn under ytelsesordningen – se kapittel 5.7.1.
5.6.4 Reservasjonsavgifter
Jf. jernbaneforskriften § 6-7.
Hensikten med reservasjonsavgifter er å synliggjøre at ikke-benyttet sporkapasitet har en alternativ bruk/verdi enten i form av et annet jernbaneforetaks bruk eller til infrastrukturforvalterens vedlikehold av infrastrukturen. Reservasjonsavgifter ilegges for tildelt infrastrukturkapasitet som avbestilles eller ikke brukes av søker. Søker kan være et jernbaneforetak eller annen søker av infrastrukturkapasitet etter jernbaneforskriften § 1-7 bokstav p). Det er søker av infrastrukturkapasitet som plikter å betale ilagte reservasjonsavgifter. Reservasjonsavgifter ilegges ikke infrastrukturforvalter for egentransport for vedlikehold av infrastrukturen mv, jf. lisensforskriften § 23 (1) andre setning.
Reservasjonsavgifter blir fastsatt på grunnlag av opplysninger om tildelt infrastrukturkapasitet og registrert tidspunkt for avbestilling i BEST eller ikke-bruk med kode 85 i TIOS. Reservasjonsavgifter ilegges for avbestilt eller ikke brukt del av tildelt infrastrukturkapasitet, inklusiv kapasitet tildelt i ad hoc prosessen, og kun for årsaker hvor søker er direkte ansvarlig og som registreres med kode for søker eller jernbaneforetak i TIOS. Dersom et jernbaneforetak er uenig i årsakskodene kan de klage i henhold til tvisteløsning – se første avsnitt i kapittel 5.7.1.
Tabell 6: Reservasjonsavgifter som ilegges
| Tidsperiode | Persontrafikk | Godstrafikk |
|---|---|---|
| Til og med 15 dager før planlagt avgangstid fra utgangsstasjonen | 30 % av grunnpris | 30 % av grunnpris |
| Mellom 14 dager og 48 timer før planlagt avgangstid fra utgangsstasjonen | 60 % av grunnpris | 60 % av grunnpris |
| < 48 timer før planlagt avgangstid fra utgangsstasjonen | 80 % av grunnpris | 80 % av grunnpris |
Grunnprisen i tabellen beregnes ut ifra planlagt rute og togkilometer.
Tog som ikke kjøres og hvor det heller ikke foreligger kansellering før planlagt avgangstid, vil bli belastet med full grunnpris. Dette inkluderer tog som ikke kjøres og ikke er kansellert og som er registrert i TIOS med årsakskode 85 og årsakstype «Innstilt grunnet markedsmessige årsaker».
Det ilegges ikke reservasjonsavgifter ved akutte, oppståtte hendelser. Disse vil falle inn under ytelsesordningen; se kapittel 5.7.1.
5.6.5 Incentiver og rabatter
5.6.5.1 ERTMS rabatter
Jf. jernbaneforskriften § 6-2 (6).
Bane NOR vil ikke på nåværende tidspunkt yte noen incitamentsordning knyttet til ETCS-utstyr utover det som allerede er fastlagt gjennom avtalen om 50 % dekning av jernbaneforetakenes installasjonskostnader(åpnes i ny fane).
5.6.5.2 Støysvake bremseklosser
Jf. jernbaneforskriften § 6-2 (3).
Bane NOR vurderer ut fra NOI TSI både en incitamentordning og bruk av prising for rask overgang til støysvake komposittbremser når relevant teknologi for Nord-Europa blir godkjent. Forslag til ordning vil bli sendt på høring før gjennomføring. Gjennomføring av en slik incitamentordning finner først sted når det er funnet en teknisk løsning som er godkjent i de nordiske land.
5.7 Ytelses- og kompensasjonsordninger
Jf. jernbaneforskriften § 6-6.
5.7.1. Ytelsesordning
Ordning for bedring av ytelse, herunder tvisteløsningsordning, er inntatt i AST, vedlegg 4: Ytelsesordning, og har vært gjeldende fra 1. januar 2017. Ordningen gjelder ikke for kjøring som nevnt i kapittel 5.3.1.6, samt tog uten rute herunder kipptog. For rutetermin 2025 foreslås en revidert ytelsesordning ytelsesordningOrdning som skal bidra til bedret ytelse fra infrastrukturforvalter og jernbaneforetak, jf. jernbaneforskriften § 6-6 og Avtale om sportilgang og bruk av tjenester (AST) punkt 12., som beskrevet nedenfor. Endringene er ikke tatt inn i AST ennå, men AST vil bli oppdatert dersom endringene blir gjeldende.
En gang i året offentliggjør Bane NOR årlig gjennomsnittlig ytelsesnivå som jernbaneforetakene har oppnådd på grunnlag av de viktigste avtalte parametere i ytelsesordningen.
Formålet med ytelses¬ordningen er ikke kun å gi en malus når man ikke oppnår avtalt ytelsesnivå, men også en ansporing til større driftsstabilitet eller et høyere ytelsesnivå. Videre er det de enkelte hendelsene som påvirker partenes kostnader, samt de reisendes reisekostnad og vareeiernes tran-sportkostnad. Ordningen skal være lett forståelig, samt at partene mer direkte ser de økonomiske konsekvensene av feil, samt bedring i driftsstabilitet.
Ordningen tar utgangspunkt i absolutte verdier for forsinkelsestimer og innstillinger og hvor betalingen begynner fra og med første hendelsesregistrering. Innstillinger for persontog foreslås telt fra og med første registrerte innstilling. Det benyttes en lineær modell for å beregne størrelsen på ytelsesordningen:
YBN = Bane NORs utbetaling til jernbaneforetakene
YTS = Jernbaneforetakenes innbetaling til Bane NOR
yBN = sats pr. minutt/innstilling for Bane NOR
yTS = sats pr. minutt/innstilling for jernbaneforetakene
k = kode i TIOS
t = tognummer som inngår i ytelsesordningen
Fkt = forsinkelsesminutter/innstillinger pr. tog (t) med årsakskode (k)
Følgende årsakskoder er inkludert i ordningen:
- Kode 1-4 og 6-7, samt de forsinkelser/innstillinger som ikke har årsakskode (Bane NOR)
- Kode 81-85 for forsinkelser og 81-84 for innstillinger (jernbaneforetak)
- Kode 5 unntas for innstillinger da disse for persontog er inkludert i ordningen for Alternativ transport «Buss for tog».
- Kode 6 og 7 representerer følgeforsinkelser som følge av primærårsakene (kodene 1-4 og 81-85).
- Bane NOR utbetaler det jernbaneforetakene er blitt belastet med på kode 6 og 7
- Jernbaneforetakene betaler indirekte deres andel av hendelsene på kode 6 og 7 gjennom en høyere kronesats på primærårsakene (kode 81-85), unntatt på følgende baner: Arendalsbanen, Breviksbanen og Flåmsbanen.
- Innstillinger hvor aksjonskort blir benyttet, telles med
Noen presiseringer: Når den første avgangen i et togpar blir forsinket og det medfører at første returtog også forsinkes, videreføres årsakskoden til returtoget.
Togselskap belastes heller ikke ved delinnstillinger eller endring i stoppmønster som gjøres for å komme i rute igjen etter et avvik. Jernbaneforetakenes avbestillinger med årsakstype «Innstilt grunnet markedsmessige årsaker» blir som før ilagt reservasjonsavgift, jf. kapittel 5.6.4. Andre innstillinger belastes i henhold til kodesetting og satser for ytelsesordningen.
I 2023 har det pågått en revidering av ytelsesordningen. Underveis i arbeidet har det vært konsultasjoner med jernbaneforetakene og møter med Jernbanedirektoratet og Statens jernbanetilsyn.
Det vises til flere detaljer i høringsvedlegget om revidert ytelsesordning. Målet har vært å styrke de økonomiske insentivene i ytelsesordningen. Forslaget tar utgangspunkt i ordningen og nivå på satser slik de har vært i perioden 2018 – 2023, og det gjøres justeringer basert på erfaringer som er gjort med ordningen de siste årene hos jernbaneforetakene og Bane NOR. Resultatet er et forslag hvor enkelte satser øker mer enn andre for at ordningen skal bli mer treffsikker. Overordnet sett er det en moderat økning av satsene for å styrke insentivene. Ikke-planlagte innstillinger for godstog tas inn i ordningen, slik at godstogselskaper betaler for innstillinger de forårsaker på sine egne avganger, mens Bane NOR betaler til godstogselskaper når infrastrukturen er årsaken, på tilsvarende måte som ordningen har fungert for persontogselskap siden 2018.
Endringene for rutetermin 2025 er et første trinn. Ytelsesordningen skal videreutvikles til NS2026.
Tabell 7: Kronesatser i 2025-priser:
| Hendelse | Ansvarlig | Togtype | Kronesats |
|---|---|---|---|
| Forsinkelser | Bane NOR | Persontog |
Årsak «Planlagt arbeid ikke ferdig i tide»: NOK 135 per minutt. Øvrige forsinkelser: NOK 96 per minutt.
|
| Godstog |
Årsak «Planlagt arbeid ikke ferdig i tide»: NOK 70 per minutt. Øvrige forsinkelser: NOK 50 per minutt. |
||
| Togselskap | Persontog |
Baner med tillegg for følgeforsinkelser: NOK 151 per minutt. Baner uten tillegg for følgeforsinkelser: NOK 98 per minutt. |
|
| Godstog |
Baner med tillegg for følgeforsinkelser: NOK 74 per minutt. Baner uten tillegg for følgeforsinkelser: NOK 52 per minutt. |
||
| Innstillinger | Bane NOR | Persontog |
Årsak «Planlagt arbeid ikke ferdig i tide»: NOK 8 438 per innstilling. Øvrige innstillinger: NOK 6 028 per innstilling. |
| Godstog |
Årsak «Planlagt arbeid ikke ferdig i tide»: NOK 4 219 per innstilling. Øvrige innstillinger: NOK 3 013 per innstilling. |
||
| Togselskap | Persontog | NOK 7 394 per innstilling. | |
| Godstog | NOK 3 616 per innstilling. |
Det vises også til jernbaneforskriften § 6-6. Forskriften krever at «… ikke skal bringe en tjenestes økonomiske levedyktighet i fare». Det er derfor fastsatt følgende maksimalverdier som gjelder alle parter:
- Forsinkelser: 75 % for jernbaneforetak og 100 % for Bane NOR av fakturert beløp pr. måned knyttet til den minste pakken.
- Innstillinger: 75 % for jernbaneforetak og 100 % for Bane NOR av fakturert beløp pr. måned knyttet til den minste pakken.
Satsene i 2025 vil bli justert i henhold til SSBs prisindeks for drift og vedlikehold av veganlegg – se kapittel 5.8.
Bonusordning for godsnæringen
I jernbaneforskriften §6-6 åpnes det for at ytelsesordningen kan omfatte «… bonuser som belønner ytelser som overstiger det planlagte». For 2025 ønsker Bane NOR og innføre en bonusordning for godsnæringen. Bakgrunnen er at godsnæringen står for en relativt stor andel forsinkelser, og økt kvalitet og presisjon i trafikkavviklingen for godstogene forventes å gi positive ringvirkninger for persontogselskapene og bidra til økt samfunnsøkonomisk nytte.
For hvert markedssegment er det beregnet en forventet andel tog i rute basert på historikk. Denne andelen er estimert ved å ta utgangspunkt i gjennomsnittlig andel tog i rute for hvert segment de siste fire tilgjengelige årene. Terskelverdien for hvert segment vil tilsvare det historiske gjennomsnittet med et tillegg på 0,04, da kriteriet for å ha en bonus etter § 6-6 er at den «belønner ytelse som overstiger det planlagte». For 2025 er andelene estimert med data for årene 2019-2022. Ved tog i rute menes her tog som ikke har noen forsinkelser registrert på kode 81-85, da det er disse forsinkelsene togselskapene i stor grad kan påvirke selv. Den forventede andelen tog i rute er brukt som terskelverdi for å utløse bonus. Markedssegmentene og deres tilhørende terskelverdier er listet opp i følgende tabell:
Tabell 8: Markedssegment og terskelverdi
| Markedssegment | Terskelverdi |
|---|---|
| Tømmer og flis | 0,82 |
| Kombi- og vognlast | 0,85 |
| Andre industritog | 0,94 |
| Malm og mineraler | 0,96 |
Togselskapet vil få en bonus for hvert tog som er i rute utover forventet antall per måned. Hvis andelen avganger i rute en måned er lavere enn terskelverdien får ikke togselskapet noen bonus denne måneden.
Dersom antall avganger i rute overstiger terskelverdien vil bonusen beregnes som følger:

b = bonus per avgang i rute utover forventet
i = segment
j = togselskap
k = måned
For 2025 er det foreslått at bonusen per tog i rute, utover forventet antall er 10 000 kr.
Maksimalt utbetalt bonus per måned per togselskap vil være begrenset til 40 % av grunnprisen.
Ordningen gjelder i første omgang for 2025 som en prøveordning. Hvorvidt den skal videreføres etter dette vil vi vurdere i de årlige prosessene fremover.
5.7.2. Kompensasjon for alternativ transport
Kompensasjon for alternativ transport er en ensidig kompensasjonsordning som har til formål å dekke en andel av persontogselskapenes kostnader til alternativ transport knyttet til Bane NORs planlagte vedlikeholds- og utbyggingsaktiviteter. Ordningen går ut på at Bane NOR dekker 80 prosent av kostnadene for buss/taxi ved planlagte innstillinger.
Formålet er å gi incitament for effektiv prosjektgjennomføring fra Bane NORs side og effektiv løsning for alternativ transport for jernbaneforetak. Kompensasjonsordningen for alternativ transport er avgrenset kun til planlagte innstillinger. Disse innstillingene skal i hovedsak inngå i planforutsetningene i ruteplanprosessen og fastsettes gjennom denne. Oversikt over planlagte innstillinger finnes på Bane NORs Kundeportal, nærmere bestemt i ARBIS(åpnes i ny fane).
5.8 Prisendringer
5.8.1 Årlige prisjusteringer
Mellom oppdateringene av kalkulerte marginalkostnader om lag hvert femte år, og fastsetting av nye prisnivåer, er det behov for årlige prisjusteringer. Bane NOR benytter SSBs kostnadsindeks for drift og vedlikehold av veganlegg(åpnes i ny fane). Selve prisjusteringen foretas etter følgende prinsipp:
= pris neste år
= pris inneværende år
= SSBs indeks pr. annet kvartal for inneværende (t) og foregående (t-1) år
Tabell 9: Prosentvis endring i prisene:
| Fra 2022 til 2023 | Fra 2023 til 2024 | Fra 2024 til 2025 | |
|---|---|---|---|
| Prisindeks (t-1) kv. 2 | 187,9 | 216,5 | 219,7 |
| Prisindeks (t) kv. 2 | 216,5 | 219,7 | 231,6 |
| Prosentvis endring fra år t til år t+1 | 15,20 % | 1,50 % | 5,4% |
Dette innebærer en prisjustering etterskuddsvis, og den gir forutsigbarhet for jernbaneforetakene, da prisnivået er kjent for 4-5 år av gangen og justering av neste års priser vil være klart tredje kvartal året før. Samtidig kan man følge med på indeksen(åpnes i ny fane) underveis i året. Justerte priser for kommende år publiseres som en oppdatering av Network Statement senest 20. august i inneværende år.
5.8.2 Andre prisendringer
Pris for bruk av jernbanenettet jernbanenettetDet jernbanenettet Bane NOR forvalter, som er hele det norske jernbanenettet. (den minste pakken med tjenester) fastsettes og innkreves av Bane NOR innenfor rammen av jernbaneforskriften §§ 6-1 til 6-5 og direktiv 2012/34/EU med eventuelle senere endringer og tilføyelser. Endringene må ligge innenfor de rammer som er trukket opp i jernbaneforskriften kapittel 6.
Endring av priser for tilgang til og tjenester i serviceanlegg, samt endring av priser for tilleggstjenester og ekstratjenester vil bli varslet skriftlig til berørte brukere ved en høring hvor jernbaneforetakene får en frist på minst tre måneder til å uttale seg.
Eventuelle prisendringer som følge av krav fra rettskraftig dom eller markedsovervåker gjennomføres umiddelbart uten høring.
5.9 Fakturering
5.9.1 Fakturering av den minste pakken med tjenester
Jf. jernbaneforskriften § 4-1.
Fakturert beløp og underlag legges ut på Togselskap min side.
Fakturering skjer etter den 15. hver etterfølgende måned.
Jernbaneforetakene plikter uavhengig av hvem som faktureres, å levere nødvendig informasjon for beregning av verdien av tjenesten. Hvis et jernbaneforetak unnlater å levere nødvendig informasjon, kan Bane NOR fastsette verdien etter eget skjønn.
Når faktura er basert på egenrapportering fra jernbaneforetakene, kan Bane NOR kreve fremlagt underlaget for egenrapporten.
Bane NOR kan fastsette mer detaljerte retningslinjer for fakturering.
Ved spørsmål om fakturering, kontakt marked@banenor.no.
Informasjon alle jernbaneforetak plikter å levere
For alle tog skal det fortløpende rapporteres togets bruttovekt. Utfylt vognopptak vognopptakEn liste som blant annet identifiserer vognenhetene i et tog, jf. Trafikkregler for jernbanenettet kapittel 4., jf. TJN TJNTrafikkregler for jernbanenettet kapittel 4, samt ADR/RID 2023, som anses som tilfredsstillende rapportering.
Vognopptaket skal leveres i elektronisk format som Bane NOR fastsetter. Jf. AST, vedlegg 2: Trafikkdata til Bane NOR.
Betalingsbetingelser (også ved uteblitt betaling)
Betaling skal finne sted per 30 dager. Det beregnes forsinkelsesrente ved forsinket betaling, jf. forsinkelsesrenteloven § 2. Ved manglende betaling fra et jernbaneforetak har Bane NOR rett til å trekke tilbake ruteleier som jernbaneforetaket har fått tildelt. Slik tilbakekall av ruteleie kan kun skje ved vesentlig betalingsmislighold.
5.9.2 Fakturering av tilleggstjenester og ekstratjenester
Fakturering av tilleggstjenester og ekstratjenester varierer ut fra typen tjeneste.
Vilkår for fakturering av Kjørestrøm (elektrisk energi til togdrift) er beskrevet i Bane NORs standardvilkår for avregning av 16 2/3 Hz energi.
Fakturering for leie av togvarmeposter gjøres en gang per år.
Standardvilkår for avregning av 16 2/3 Hz energi
Oversikt over prosessen for måling, avregning og fordeling av kostnader for den energien som leveres via jernbanens kontaktledning, anlegg knyttet til kontaktledningen, og matestasjonsanlegg.